configure를 생성하기 위해서는 우선 autoscan을 활용해서 configure.ac를 생성하도록 합니다. autoscan은 configure.ac를 생성할 수 있도록 어느정도 자동화 되어 있는 툴입니다. configure.ac의 문법을 잘 모를때는 참 다행이 아닐 수 없겠네요, 기본 틀을 제공 받고 필요한 내용은 별도로 추가를 하면 되니까요. 우선 아래와 같이 autoscan을 활용해 봅니다. $ ls hello.c $ autoscan $ $ ls autoscan.log configure.scan hello.c autoscan을 하고 나면 configure.scan이라는 파일과 관련 log파일이 생성이 됩니다. configure.scan은 configure.ac와 동일한 파일입니다. autosc..
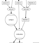
autotools란 autoconf나 automake와 같은 유틸리티들을 지칭한다고 하는데, wikipedia 에서 상세 정보를 볼 수 있습니다. wikepedia에서 아래 그림을 발췌하였고, 앞으로 그림에 있는 각 파일에 대해서 살펴보도록 합니다. (.ac는 autoconf의 약자고, .am은 automake의 약자로 보입니다.) 우선 테스트 할 수 있는 간단한 hello.c를 작성합니다. #include int main(void) { printf("Hello World \n"); return 0; } 앞으로 해당 코드를 autotools의 일환인 autoconf와 automake등을 적절히 사용해서 컴파일 하도록 합니다.
OpenSource를 받아서 보면 종종 볼 수 있는 파일 리스트가 있습니다.바로 아래와 같은 파일들인데요, $ ls AUTHORS Makefile.am SConstruct compile config.log configure.ac doc m4 tests COPYING Makefile.in aclocal.m4 config.guess config.status depcomp install-sh missing INSTALL NEWS autogen.sh config.h config.sub distribute.sh libtool src Makefile README config.h.in configure distribute.sh.in ltmain.sh stamp-h1 (웹 데몬인 lighttpd 의 소스 입니다.) 뭔..
- Total
- Today
- Yesterday